OTRS is now part of Easyvista. Stronger together!
OTRS is now part of Easyvista. Stronger together!
17/10/2022 |

Service Level Agreement (SLA) – Definition und Umsetzung

Ein Service Level Agreement (SLA) stellt einen Rahmenvertrag zwischen dem Kunden und Dienstleister dar. Er definiert Serviceleistungen und Reaktionszeiten. Was beinhaltet ein SLA und was gilt es bei der Umsetzung zu beachten?

Service Level Agreement (SLA)

Was ist ein Service Level Agreement (SLA)?

Ein Service Level Agreement ist ein Vertrag zwischen Dienstleister und Kunde. Er definiert Dienstleistungen (Services), die Attribute, den Umfang und Zeitrahmen für das Erbringen von Dienstleistungen.

Warum ist ein SLA wichtig?

Das Service Level Agreement ist für beide Seiten die Grundlage für die Bemessung der Qualität der Dienstleistungen und Leistungserbringung.  Es stellt eine verbindliche Vereinbarung dar, in der die zu erbringenden Dienstleistungen und die zu erfüllenden Leistungsindikatoren festgelegt sind.

Darüber hinaus legt ein SLA die finanziellen und rechtlichen Konsequenzen bei Nichteinhaltung der Vereinbarung fest. Es ist daher für die Durchsetzung von Ansprüchen vor Gericht unverzichtbar.

Die wichtigsten Begriffe

Service Level

Das Service Level ist das zentrale Element eines Service Level Agreements und definiert das Leistungsniveau, welches dem Kunden zugesichert wird.
Der Service Level sichert einen Prozentsatz an zugesicherter Leistung gegenüber der benötigten Leistung zu. Es bildet einen definierten Wert, der eine Bemessung der erbrachten Leistungen ermöglicht.

Servicegrad

Die Berechnung des Servicegrades stellt die Grundlage für die Definition des Service Levels zur Verfügung. Für die Berechnung wird bei einem Service Level die zugesicherte Leistung der insgesamt benötigten Leistung gegenübergestellt.

Beispielrechnung zur Ermittlung des Servicegrades

Wird zum Beispiel zugesichert, dass ein Server im Jahr zu 99,9 % verfügbar ist, muss folgende Berechnung angewandt werden:

365 Tage x 0,999 = 364,635 Tage zugesicherte Laufzeit im Jahr.

Service Level Objectives (SLO)

Service Level Objectives definieren die Parameter, die in den zu erbringenden Services des SLA beinhaltet sind.

Beispiele:

  • Prozentsatz der Verfügbarkeit einer Leistung innerhalb eines definierten Zeitraums,
  • Reaktionszeit bei einem Servicerequest.
  • Wiederherstellungsdauer eines betriebsbereiten Systems

Service Level Indicators (SLI)

SLIs sind Parameter, die als Grundlage für die Quantisierung der Qualität einer vereinbarten Serviceleistung dienen. Ein SLO kann aus einem oder mehreren Service Level Indicators (SLIs) bestehen, die dann zusammengefasst werden, um den SLO-Erreichungsgrad zu bestimmen.

Beispiele für SLIs:

  • Zuverlässigkeit
  • Latenzzeit
  • Fehlerraten
  • Metriken zur Gewährleistung der Verfügbarkeit
  • betriebswirtschaftliche Ergebnisse, wenn der Anbieter in der Lage ist, diese zu beeinflussen oder zu ihnen beizutragen.

Servicezeiten/Supportzeiten

Servicezeiten definieren die Zeit, an denen ein Service zur Verfügung gestellt wird. Dieser kann zum Beispiel auf die Geschäftszeiten beschränkt sein oder 24 Stunden an 365 Tagen im Jahr zur Verfügung stehen.

Reaktionszeiten

Reaktionszeiten definieren die Zeit, in der eine Handlung erfolgen muss. Wird zum Beispiel eine Reaktionszeit von einer Stunde auf einen Service Request vereinbart, sichert der Serviceerbringer dem Leistungsempfänger zu, innerhalb dieser Zeitspanne zu reagieren bzw. zu antworten.

Zu beachten ist, dass die Reaktionszeit oft an die Servicezeit gekoppelt ist. Wenn die Servicezeit beispielsweise auf den Zeitraum von 8 bis 17 Uhr von Montag bis Freitag beschränkt ist, so bezieht sich die Reaktionszeit auf das definierte Zeitfenster.

Priorisierung nach Dringlichkeit

Sowohl die Reaktionszeit als auch die Definition der Servicezeiten sollte nach Dringlichkeit des Request gestaffelt werden, um die Aufwände für die zugesicherten Serviceleistungen, entsprechend der Priorisierung, anzupassen. Bei ausreichender Effizienz und Betriebssicherheit können für beide Seiten somit Aufwände und Kosten eingespart werden.

Oft genutzte Kategorien bei der Priorisierung:

  • Critical: Es muss so schnell wie möglich gehandelt werden. Dies wird in der Regel verwendet, wenn das Geschäft des Kunden durch den Vorfall nicht mehr operativ tätig sein kann.
  • High: Das Problem muss in kurzer Zeit behoben werden, da es den operativen Betrieb maßgeblich beeinflusst.
  • Medium: Es wird eine längere Reaktionszeit eingeräumt, da das Kerngeschäft nicht beeinträchtigt ist.
  • Low: Die Reaktionszeit ist für das Problem unkritisch und hat deshalb ein großes Zeitfenster.

Was sollte in einem SLA enthalten sein?

Damit ein Service Level Agreement für Kunden und Dienstleister auch einen wirklichen Nutzen und Verbindlichkeit hat, müssen die Bedingungen so genau wie möglich definiert werden.

Folgende Punkte sollten in einem SLA definiert werden:

  • Vertragspartner
  • Definition der Leistungsberichte
  • Anforderungsziele
  • Service Levels und Servicezeiten/ Reaktionszeiten
  • Leistungsbeschreibung der zu erbringenden Services
  • Rollen und Verantwortung des Dienstleisters
  • Rollen und Verantwortung des Kunden
  • Standards, die von beiden Vertragspartnern eingefordert werden
  • Planungs- und Wartungsverfahren
  • KPIs zum Service Level
  • Verfahren zur Ermittlung der Bemessung und des Zeitraums
  • Verträge gegenüber Dritten
  • Eskalationsmanagement/ Prozess der Problembehandlung
  • Einzelheiten zur Wiederherstellung im Störfall
  • Dokumentation der Änderungen
  • Kostenstruktur für die Ermittlung der Gesamtkosten
  • Folgen/Vertragsstrafen bei Nichteinhaltung
  • Definition von geistigem Eigentum
  • Definition der Vertragslaufzeit, Kündigungsverfahren und Verfahren bei Änderungen des SLA

Begriff und Inhalte einfach erklärt

Thomas Grosser erklärt auf seinem YouTube-Kanal auf anschauliche Weise, was ein Service Level Agreement ausmacht.

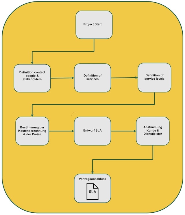
Die wichtigsten Schritte bei der Erstellung

  1. Projektstart mit Bestimmung der Ansprechpartner und den Verantwortlichen.
  2. Genaue Beschreibung der Services
  3. Definition der Service Levels
  4. Bestimmung der Kostenberechnung und Preise
  5. Entwurf des SLA
  6. Abstimmung des Entwurfes zwischen dem Kunden und Dienstleister
  7. Abschluss des Vertrages

 

Service Level Agreement (SLA) - Erstellungsprozess

Service Level Agreement (SLA) - Erstellungsprozess

Umsetzung und Änderung des SLA

Service Level Management (SLM)

Das Service Level Management ist zentraler Bestandteil für eine erfolgreiche Umsetzung eines SLA. Es definiert alle wichtigen Punkte eines SLA und ist zugleich für Umsetzung, Anpassung an veränderte Rahmenbedingungen und Überwachung zuständig. Hierunter fallen u.a. Servicekatalog, Servicelevel, KPIs und Service Operation Level Agreement.

Operational Level Agreement (OLA)

Für die erfolgreiche Umsetzung eines SLA ist auch eine Vereinbarung innerhalb der Abteilungen – auf der Seite des Dienstleisters und auf der Seite des Kunden – ratsam.

Das OLA greift die Bedingungen des Service Level Agreement auf oder nimmt technische Rahmenbedingungen als Grundlage, um daraus Anforderungen für die jeweiligen Organisationseinheiten zu definieren.
Ein Operational Level Agreement (OLA) ist deshalb ein häufig genutztes Rahmenwerk zur Umsetzung des Service Level Agreements.

Gegenüber einem SLA stellt ein OLA zwar keine vertragliche Vereinbarung dar, soll aber eine Verbindlichkeit innerhalb der Organisation schaffen, damit ein SLA gegenüber Dritten erfüllt werden kann.

Änderungen des SLA

Ein Service Level Agreement sollte regelmäßig auf Aktualität überprüft werden. In manchen Fällen ist diese Häufigkeit im Vertrag selbst festgelegt, in anderen Fällen wird das SLA bei Bedarf angepasst.

Da es bei einem SLA um die Erbringung von Serviceleistungen geht, sollte es immer dann überarbeitet werden, wenn eine Änderung der Services erforderlich ist. Dies kann zum Beispiel bei folgenden Fällen notwendig sein:

  • Änderungen in der Infrastruktur, die die Erbringung von Dienstleistungen erleichtern oder erschweren
  • Änderungen bei den Anforderungen des Kunden, die zu höheren Leistungsanforderungen führen
  • Neue Prozesse, die andere oder geänderte Dienste erfordern oder
    sich ändernde Arbeitslasten oder Ressourcen

Für welche Bereiche kommt es in Betracht?

Anfänglich meist im IT Service Management eingesetzt, hat sich der Einsatz eines SLA mittlerweile überall dort etabliert, wo feste Rahmenbedingungen für die zu erbringenden Dienstleistungen zwischen Dienstleistern und Kunden notwendig sind.

Beispiele für Bereiche, in denen SLAs zur Anwendung kommen:

  • IT Service Management (ITSM)
  • Call Center/ Customer Service
  • Field Service Management
  • Facility Management
  • Fleet Management
  • Logistik
  • Internetdienstleistungen (z.B: Hosting, Cloud Services)
  • Telekommunikation
  • Personaldienstleistungen
  • Marketing
  • Sonstige Dienstleistungen
Der Service für Kunden und für die Mitarbeiter im eigenen Unternehmen sollte in jeder Unternehmensstrategie eine hohe Gewichtung haben

SLA Compliance mit einer Service Level Management Software

Als Service Level Management Software hilft OTRS mit seinen zahlreichen Features, das Service Level Management für Unternehmen und Kunden erfolgreich umzusetzen.

Mit OTRS profitieren Sie unter anderem von:

  • Strukturierter Kommunikation auf Basis von Tickets
  • Services
  • Fälligkeitsdatum und Eskalationszeit
  • Kategorisierung nach Priorität
  • Definition von Ersteller, Verantwortlichen und Besitzer in einem Ticket
  • Business Prozesse für strukturiertes Handeln
  • Zeiterfassung
  • Reports
  • Statistiken

Von dem Einsatz im IT Service Management bis hin zum Kundenservice lässt sich OTRS flexibel an Ihre Bedürfnisse anpassen.

Kontaktieren Sie unsere Experten, und erfahren Sie, wie OTRS bei der Umsetzung Ihrer Ziele helfen kann.

Experten kontaktieren